Contoh Jurnal Yang Menggunakan Metode Observasi

Contoh jurnal yang baik, contoh jurnal yang baik dan benar, contoh jurnal yang sudah di resume, contoh jurnal yang sudah di review, contoh jurnal yang berkaitan dengan politik, contoh jurnal yang baik dan benar pdf, contoh jurnal, contoh jurnal penelitian, contoh jurnal internasional, contoh jurnal umum, contoh jurnal dfa, contoh jurnal msdm, contoh jurnal skripsi, contoh jurnal psikologi, contoh jurnal tentang pendidikan, contoh jurnal ui, contoh jurnal pdf, contoh jurnal iee, contoh jurnal eucs, contoh jurnal sosial, contoh jurnal akrual, contoh jurnal bisnis, contoh jurnal penyesuaian, contoh jurnal kewirausahaan, contoh jurnal studi kasus,


Metode Sistem Pencatatan Persediaan Periodik Dan Perpetual via www.akuntansilengkap.com
Metode Sistem Pencatatan Persediaan Periodik Dan Perpetual

Spk Contoh Soal Penyelesaian Metode Fuzzy Logic via didikstuff.blogspot.com
SPK  Contoh Soal Penyelesaian Metode Fuzzy Logic

Contoh Program Interpolasi Lagrange Dalam Bahasa C++ via www.tedieka.com
Contoh program interpolasi lagrange dalam bahasa c++

Contoh Rpp K13 Matematika Model Pembelajaran Discovery via www.slideshare.net
Contoh rpp k13 matematika model pembelajaran discovery

Systematic Review: Yay Or Nay? via musyarrafahamdani.wordpress.com
Systematic Review: Yay or Nay?

Contoh Soal Momen Inersia - Otomotifvkeren via otomotifvkeren.blogspot.com
Contoh soal momen inersia - OtomotifvKeren

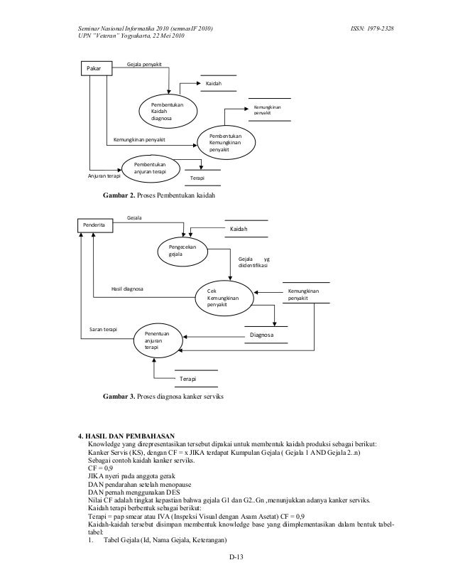
Jurnal Sistem Pakar Diagnosa Awal Kanker Serviks Dengan via www.slideshare.net
Jurnal sistem pakar diagnosa awal kanker serviks dengan

Thresholding Pemrograman Matlab via pemrogramanmatlab.wordpress.com
Thresholding  Pemrograman Matlab

Contoh Soal Dan Metode Pencatatan Kas Kecil via www.akuntansilengkap.com
Contoh Soal dan Metode Pencatatan Kas Kecil

Course: Sk091323 Metode Pemisahan Dan Pemurnian - Dra. Ita via share.its.ac.id
Course: SK091323 Metode Pemisahan dan Pemurnian - Dra. Ita

Pengertian Flowchart It-jurnal.com via www.it-jurnal.com
Pengertian Flowchart  IT-Jurnal.com

Makalah Pemisahan Campuran Jurnal Airo via aiirm59.blogspot.com
Makalah Pemisahan Campuran  JURNAL Airo

Cara Membuat Invoice Dengan Menggunakan Template Microsoft via www.bukukerja.com
Cara membuat invoice dengan menggunakan Template Microsoft


Random Image


http://mancingon.blogspot.com/2019/05/umpan-mancing-arapaima-gigas.html


Related Posts To Contoh Jurnal Yang Menggunakan Metode Observasi


Contoh Jurnal Yang Menggunakan Metode Observasi Rating: 4.5 Posted by: Jariakono

Search Here

Popular Posts

Total Pageviews

Recent Posts